ÖлªÈËÃñ¹²ºÍ¹ú¹úÃñ¾¼ÃºÍÉç»áÉú³¤
µÚÊ®ËĸöÎåÄêÍýÏëºÍ2035ÄêÔ¶¾°Ä¿µÄ¸ÙÒª
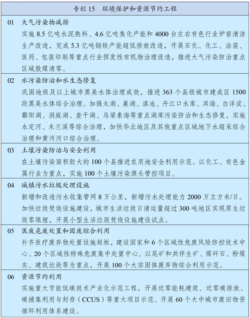
£¨ÄÜÔ´ÈÈÁ¦Ïà¹ØËùÓÐÕ½ڣ©
µÚһƪ ¿ªÆôÖÜÈ«½¨Éè
Éç»áÖ÷ÒåÏÖ´ú»¯¹ú¼ÒÐÂÕ÷³Ì
µÚÈýÕ Ö÷ҪĿµÄ
2035ÄêÔ¶¾°Ä¿µÄ
Õ¹Íû2035Ä꣬ÎÒ¹ú½«»ù±¾ÊµÏÖÉç»áÖ÷ÒåÏÖ´ú»¯¡£¾¼ÃʵÁ¦¡¢¿Æ¼¼ÊµÁ¦¡¢×ۺϹúÁ¦½«´ó·ùÔ¾Éý£¬¾¼Ã×ÜÁ¿ºÍ³ÇÏçסÃñÈ˾ùÊÕÈ뽫ÔÙÂõÉÏеĴǫ́½×£¬Òªº¦½¹µãÊÖÒÕʵÏÖÖØ´óÍ»ÆÆ£¬½øÈëÁ¢ÒìÐ͹ú¼ÒǰÏß¡£»ù±¾ÊµÏÖÐÂÐ͹¤Òµ»¯¡¢ÐÅÏ¢»¯¡¢³ÇÕò»¯¡¢Å©ÒµÏÖ´ú»¯£¬½¨³ÉÏÖ´ú»¯¾¼Ãϵͳ¡£»ù±¾ÊµÏÖ¹ú¼ÒÖÎÀíϵͳºÍÖÎÀíÄÜÁ¦ÏÖ´ú»¯£¬ÈËÃñÒ»ÂɼÓÈë¡¢Ò»ÂÉÉú³¤È¨Á¦»ñµÃ³ä·Ö°ü¹Ü£¬»ù±¾½¨³É·¨Öιú¼Ò¡¢·¨ÖÎÕþ¸®¡¢·¨ÖÎÉç»á¡£½¨³ÉÎÄ»¯Ç¿¹ú¡¢½ÌÓýÇ¿¹ú¡¢È˲ÅÇ¿¹ú¡¢ÌåÓýÇ¿¹ú¡¢¿µ½¡Öйú£¬¹úÃñËØÖʺÍÉç»áÎÄÃ÷ˮƽµÖ´ïи߶ȣ¬¹ú¼ÒÎÄ»¯ÈíʵÁ¦ÏÔÖøÔöÇ¿¡£ÆÕ±éÐγÉÂÌÉ«Éú±¬·¢ÑÄ·½·¨£¬Ì¼ÅÅ·Å´ï·åºóÎÈÖÐÓнµ£¬Éú̬ÇéÐλù´¡ºÃת£¬Æ¯ÁÁÖйú½¨ÉèÄ¿µÄ»ù±¾ÊµÏÖ¡£ÐγɶÔÍ⿪·ÅÐÂÃûÌ㬼ÓÈë¹ú¼Ê¾¼ÃºÏ×÷ºÍ¾ºÕùÐÂÓÅÊÆÏÔ×ÅÔöÇ¿¡£È˾ùº£ÄÚÉú²ú×ÜÖµµÖ´ïÖеÈÅ¹ú¼Òˮƽ£¬ÖеÈÊÕÈëȺÌåÏÔÖøÀ©´ó£¬»ù±¾¹«¹²·þÎñʵÏÖ¾ùµÈ»¯£¬³ÇÏçÇøÓòÉú³¤²î±ðºÍסÃñÉúÑÄˮƽ²î±ðÏÔÖøËõС¡£Æ½°²Öйú½¨ÉèµÖ´ï¸ü¸ßˮƽ£¬»ù±¾ÊµÏÖ¹ú·ÀºÍ¾ü¶ÓÏÖ´ú»¯¡£ÈËÃñÉúÑÄÔ½·¢ÓÅÃÀ£¬È˵ÄÖÜÈ«Éú³¤¡¢È«ÌåÈËÃñÅäºÏ¸»×ãÈ¡µÃ¸üΪÏÔ×ŵÄʵÖÊÐÔÏ£Íû¡£
¡°Ê®ËÄÎ塱ʱÆÚ¾¼ÃÉç»áÉú³¤Ö÷ҪĿµÄ
¡ª¡ªÉú̬ÎÄÃ÷½¨ÉèʵÏÖÐÂǰ½ø¡£ÁìÍÁ¿Õ¼ä¿ª·¢±£»¤ÃûÌûñµÃÓÅ»¯£¬Éú±¬·¢ÑÄ·½·¨ÂÌɫתÐÍЧ¹ûÏÔÖø£¬ÄÜÔ´×ÊÔ´ÉèÖÃÔ½·¢ºÏÀí¡¢Ê¹ÓÃЧÂÊ´ó·ùÌá¸ß£¬µ¥Î»º£ÄÚÉú²ú×ÜÖµÄÜÔ´ÏûºÄºÍ¶þÑõ»¯Ì¼ÅÅ·Å»®·Ö½µµÍ13.5%¡¢18%£¬Ö÷ÒªÎÛȾÎïÅÅ·Å×ÜÁ¿Ò»Á¬ïÔÌ£¬ÉÁÖÁýÕÖÂÊÌá¸ßµ½24.1%£¬Éú̬ÇéÐÎÒ»Á¬¸ÄÉÆ£¬Éú̬Çå¾²ÆÁÕÏÔ½·¢Àο¿£¬³ÇÏçÈ˾ÓÇéÐÎÏÔןÄÉÆ¡£
µÚʮһÕ ½¨ÉèÏÖ´ú»¯»ù´¡Éèʩϵͳ
µÚÒ»½Ú ¼ÓËÙ½¨ÉèÐÂÐÍ»ù´¡ÉèÊ©
Î§ÈÆÇ¿»¯Êý×ÖתÐÍ¡¢ÖÇÄÜÉý¼¶¡¢ÈÚºÏÁ¢ÒìÖ§³Ö£¬½á¹¹½¨ÉèÐÅÏ¢»ù´¡ÉèÊ©¡¢Èںϻù´¡ÉèÊ©¡¢Á¢Òì»ù´¡ÉèÊ©µÈÐÂÐÍ»ù´¡ÉèÊ©¡£½¨Éè¸ßËÙ·ºÔÚ¡¢ÌìµØÒ»Ìå¡¢¼¯³É»¥Áª¡¢Çå¾²¸ßЧµÄÐÅÏ¢»ù´¡ÉèÊ©£¬ÔöÇ¿Êý¾Ý¸ÐÖª¡¢´«Êä¡¢´æ´¢ºÍÔËËãÄÜÁ¦¡£¼ÓËÙ5GÍøÂç¹æÄ£»¯°²ÅÅ£¬Óû§ÆÕ¼°ÂÊÌá¸ßµ½56%£¬ÍƹãÉý¼¶Ç§Õ×¹âÏËÍøÂ硣ǰհ½á¹¹6GÍøÂçÊÖÒÕ´¢±¸¡£À©ÈÝÖ÷¸ÉÍø»¥Áª½Úµã£¬ÐÂÉèÒ»Åú¹ú¼ÊͨѶÊÕÖ§¿Ú£¬ÖÜÈ«ÍÆ½ø»¥ÁªÍøÐÒéµÚÁù°æ£¨IPv6£©ÉÌÓð²ÅÅ¡£ÊµÑéÖÐÎ÷²¿µØÇøÖÐС¶¼»á»ù´¡ÍøÂçÍêÉÆ¹¤³Ì¡£Íƶ¯ÎïÁªÍøÖÜÈ«Éú³¤£¬´òÔìÖ§³Ö¹ÌÒÆÈںϡ¢¿íÕÍŽáµÄÎïÁª½ÓÈëÄÜÁ¦¡£¼ÓËÙ¹¹½¨ÌìÏÂÒ»Ì廯´óÊý¾ÝÖÐÐÄϵͳ£¬Ç¿»¯ËãÁ¦Í³³ïÖÇÄܵ÷Àí£¬½¨ÉèÈô¸É¹ú¼ÒÊàŦ½ÚµãºÍ´óÊý¾ÝÖÐÐļ¯Èº£¬½¨ÉèE¼¶ºÍ10E¼¶³¬µÈÅÌËãÖÐÐÄ¡£Æð¾¢ÎÈÍ×Éú³¤¹¤Òµ»¥ÁªÍøºÍ³µÁªÍø¡£´òÔìÈ«ÇòÁýÕÖ¡¢¸ßЧÔËÐеÄͨѶ¡¢µ¼º½¡¢Ò£¸Ð¿Õ¼ä»ù´¡Éèʩϵͳ£¬½¨ÉèÉÌÒµº½Ìì·¢É䳡¡£¼ÓËÙ½»Í¨¡¢ÄÜÔ´¡¢ÊÐÕþµÈ¹Å°å»ù´¡ÉèÊ©Êý×Ö»¯Ë¢Ð£¬ÔöÇ¿·ºÔÚ¸ÐÖª¡¢ÖÕ¶ËÁªÍø¡¢ÖÇÄܵ÷Àíϵͳ½¨É衣ʩչÊг¡Ö÷µ¼×÷Óã¬Âòͨ¶àÔª»¯Í¶×ÊÇþµÀ£¬¹¹½¨ÐÂÐÍ»ù´¡ÉèÊ©±ê׼ϵͳ¡£
µÚÈý½Ú ¹¹½¨ÏÖ´úÄÜԴϵͳ
ÍÆ½øÄÜÔ´¸ïÃü£¬½¨ÉèÇå½àµÍ̼¡¢Çå¾²¸ßЧµÄÄÜԴϵͳ£¬Ìá¸ßÄÜÔ´¹©Ó¦°ü¹ÜÄÜÁ¦¡£¼ÓËÙÉú³¤·Ç»¯Ê¯ÄÜÔ´£¬¼á³Ö¼¯ÖÐʽºÍÂþÑÜʽ²¢¾Ù£¬¶¦Á¦´ó¾ÙÌáÉý·çµç¡¢¹â·ü·¢µç¹æÄ££¬¼ÓËÙÉú³¤¶«Öв¿É¢²¼Ê½ÄÜÔ´£¬ÓÐÐòÉú³¤º£ÓÅÊÆµç£¬¼ÓËÙÎ÷ÄÏË®µç»ùµØ½¨É裬Çå¾²ÎÈÍ×ÍÆ¶¯Ñغ£ºËµç½¨É裬½¨ÉèÒ»Åú¶àÄÜ»¥²¹µÄÇå½àÄÜÔ´»ùµØ£¬·Ç»¯Ê¯ÄÜÔ´Õ¼ÄÜÔ´ÏûºÄ×ÜÁ¿±ÈÖØÌá¸ßµ½20%×óÓÒ¡£Íƶ¯ÃºÌ¿Éú²úÏò×ÊÔ´¸»¼¯µØÇø¼¯ÖУ¬ºÏÀí¿ØÖÆÃºµç½¨Éè¹æÄ£ºÍÉú³¤½Ú×à£¬ÍÆ½øÒÔµç´úú¡£ÓÐÐòÆÌ¿ªÓÍÆø¿±Ì½¿ª·¢Êг¡×¼È룬¼ÓËÙÉ¡¢Éî²ãºÍ·ÇͨÀýÓÍÆø×ÊԴʹÓã¬Íƶ¯ÓÍÆøÔö´¢Éϲú¡£ÒòµØÖÆÒË¿ª·¢Ê¹ÓõØÈÈÄÜ¡£Ìá¸ßÌØ¸ßѹÊäµçͨµÀʹÓÃÂÊ¡£¼ÓËÙµçÍø»ù´¡ÉèÊ©ÖÇÄÜ»¯Ë¢ÐºÍÖÇÄÜ΢µçÍø½¨É裬Ìá¸ßµçÁ¦ÏµÍ³»¥²¹»¥¼ÃºÍÖÇÄܵ÷ÀíÄÜÁ¦£¬ÔöÇ¿Ô´ÍøºÉ´¢Ïνӣ¬ÌáÉýÇå½àÄÜÔ´ÏûÄɺʹ洢ÄÜÁ¦£¬ÌáÉýÏò±ßÔ¶µØÇøÊäÅäµçÄÜÁ¦£¬ÍƽøÃºµçÎÞаÐÔˢУ¬¼ÓËÙ³éË®ÐîÄܵçÕ¾½¨ÉèºÍÐÂÐÍ´¢ÄÜÊÖÒÕ¹æÄ£»¯Ó¦Óá£ÍêÉÆÃºÌ¿¿çÇøÓòÔËÊäͨµÀºÍ¼¯ÊèÔËϵͳ£¬¼ÓËÙ½¨Éè×ÔÈ»ÆøÖ÷¸É¹ÜµÀ£¬ÍêÉÆÓÍÆø»¥Áª»¥Í¨ÍøÂç¡£


µÚ¶þÊ®¾ÅÕ ÖÜÈ«ÌáÉý¶¼»áÆ·ÖÊ
¼ÓËÙת±ä¶¼»áÉú³¤·½·¨£¬Í³³ï¶¼»áÍýÏ뽨Éè¹ÜÀí£¬ÊµÑé¶¼»á¸üÐÂÐж¯£¬Íƶ¯¶¼»á¿Õ¼ä½á¹¹ÓÅ»¯ºÍÆ·ÖÊÌáÉý¡£
ƾ֤×ÊÔ´ÇéÐγÐÔØÄÜÁ¦ºÏÀíÈ·½¨¶¼»á¹æÄ£ºÍ¿Õ¼ä½á¹¹£¬Í³³ï°²ÅŶ¼»á½¨Éè¡¢¹¤ÒµÉú³¤¡¢Éú̬ÐÞÑø¡¢»ù´¡ÉèÊ©ºÍ¹«¹²·þÎñ¡£ÍÆÐй¦Ð§¸´ºÏ¡¢Á¢Ì忪·¢¡¢¹«½»µ¼ÏòµÄ¼¯Ô¼½ô´ÕÐÍÉú³¤Ä£Ê½£¬Í³³ïµØÉϵØÏ¿ռäʹÓã¬ÔöÌíÂÌ»¯½ÚµãºÍ¹«¹²¿ª³¨¿Õ¼ä£¬Ð½¨×¡Õ¬Íƹã½ÖÇøÖÆ¡£ÍÆÐж¼»áÉè¼ÆºÍ·çò¹Ü¿Ø£¬ÂäʵÊÊÓᢾ¼Ã¡¢ÂÌÉ«¡¢ÑŹ۵ÄÐÂʱÆÚÐÞ½¨Ä¿µÄ£¬Ôöǿн¨¸ß²ãÐÞ½¨¹Ü¿Ø¡£¼ÓËÙÍÆ½ø¶¼»á¸üУ¬Ë¢ÐÂÌáÉýÀϾÉÐ¡Çø¡¢ÀϾɳ§Çø¡¢ÀϾɽÖÇøºÍ³ÇÖдåµÈ´æÁ¿Æ¬Çø¹¦Ð§£¬ÍƽøÀϾÉÂ¥ÓîˢУ¬Æð¾¢À©½¨Ð½¨Í£³µ³¡¡¢³äµç×®¡£
µÚʮһƪ ÍÆ¶¯ÂÌÉ«Éú³¤
Ôö½øÈËÓë×ÔȻе÷¹²Éú
µÚÈýÊ®°ËÕ һÁ¬¸ÄÉÆÇéÐÎÖÊÁ¿
µÚÒ»½Ú ÉîÈ뿪չÎÛȾ·ÀÖÎÐж¯
¼á³ÖÔ´Í··ÀÖΡ¢×ÛºÏÊ©²ß£¬Ç¿»¯¶àÎÛȾÎïÐͬ¿ØÖƺÍÇøÓòÐͬÖÎÀí¡£ÔöÇ¿¶¼»á´óÆøÖÊÁ¿´ï±ê¹ÜÀí£¬ÍÆ½øÏ¸¿ÅÁ£ÎPM2.5£©ºÍ³ôÑõ£¨O3£©Ðͬ¿ØÖÆ£¬µØ¼¶¼°ÒÔÉ϶¼»áPM2.5Ũ¶ÈϽµ10%£¬ÓÐÓÃ×èÖ¹O3Ũ¶ÈÔöÌíÇ÷ÊÆ£¬»ù±¾Ïû³ýÖØÎÛȾÌìÆø¡£Ò»Á¬¸ÄÉÆ¾©½ò¼½¼°ÖܱߵØÇø¡¢·Úμƽԡ¢³¤Èý½ÇµØÇø¿ÕÆøÖÊÁ¿£¬ÒòµØÖÆÒËÍÆ¶¯±±·½µØÇøÇå½àȡůºÍ¡¢¹¤ÒµÒ¤Â¯ÖÎÀí¡¢·ÇµçÐÐÒµ³¬µÍÅÅ·ÅˢУ¬¼ÓËÙ»Ó·¢ÐÔÓлúÎïÅÅ·Å×ÛºÏÕûÖΣ¬µªÑõ»¯ÎïºÍ»Ó·¢ÐÔÓлúÎïÅÅ·Å×ÜÁ¿»®·ÖϽµ10%ÒÔÉÏ¡£ÍêÉÆË®ÎÛȾ·ÀÖÎÁ÷ÓòÐͬ»úÖÆ£¬ÔöÇ¿ÖØµãÁ÷Óò¡¢Öصãºþ²´¡¢¶¼»áË®ÌåºÍ½ü°¶º£Óò×ÛºÏÖÎÀí£¬ÍÆ½øÆ¯ÁÁºÓºþ±£»¤Ó뽨É裬»¯Ñ§ÐèÑõÁ¿ºÍ°±µªÅÅ·Å×ÜÁ¿»®·ÖϽµ8%£¬»ù±¾Ïû³ýÁÓ¢õÀà¹ú¿Ø¶ÏÃæºÍ¶¼»áºÚ³ôË®Ìå¡£¿ªÕ¹¶¼»áÒûÓÃˮˮԴµØ¹æ·¶»¯½¨Éè£¬ÍÆ½øÖصãÁ÷ÓòÖØÎÛȾÆóÒµ°á¼ÒˢС£ÍƽøÊÜÎÛȾ¸ûµØºÍ½¨ÉèÓõعܿØÐÞ¸´£¬ÊµÑéË®ÍÁÇéÐÎΣº¦Ðͬ·À¿Ø¡£ÔöÇ¿ËÜÁÏÎÛȾȫÁ´Ìõ·ÀÖΡ£ÔöÇ¿ÇéÐÎÔëÉùÎÛȾÖÎÀí¡£ÖØÊÓÐÂÎÛȾÎïÖÎÀí¡£
µÚËÄ½Ú Æð¾¢Ó¦¶ÔÌìÆø×ª±ä
Âäʵ2030ÄêÓ¦¶ÔÌìÆø×ª±ä¹ú¼Ò×ÔÖ÷Т˳ĿµÄ£¬Öƶ©2030Äêǰ̼ÅÅ·Å´ï·åÐж¯¼Æ»®¡£ÍêÉÆÄÜÔ´ÏûºÄ×ÜÁ¿ºÍÇ¿¶ÈË«¿ØÖƶȣ¬ÖØµã¿ØÖÆ»¯Ê¯ÄÜÔ´ÏûºÄ¡£ÊµÑéÒÔ̼ǿ¶È¿ØÖÆÎªÖ÷¡¢Ì¼ÅÅ·Å×ÜÁ¿¿ØÖÆÎª¸¨µÄÖÆ¶È£¬Ö§³ÖÓÐÌõ¼þµÄµØ·½ºÍÖØµãÐÐÒµ¡¢ÖصãÆóÒµÂÊÏȵִï̼ÅÅ·Å·åÖµ¡£Íƶ¯ÄÜÔ´Çå½àµÍ̼Çå¾²¸ßЧʹÓã¬ÉîÈëÍÆ½ø¹¤Òµ¡¢ÐÞ½¨¡¢½»Í¨µÈÁìÓòµÍ̼תÐÍ¡£¼Ó´ó¼×Íé¡¢Çâ·ú̼»¯Îȫ·ú»¯Ì¼µÈÆäËûÎÂÊÒÆøÌå¿ØÖÆÁ¦¶È¡£ÌáÉýÉú̬ϵͳ̼»ãÄÜÁ¦¡£Ãª¶¨Æð¾¢ÕùÈ¡2060ÄêǰʵÏÖ̼Öкͣ¬½ÓÄÉÔ½·¢ÓÐÁ¦µÄÕþ²ßºÍ²½·¥¡£ÔöǿȫÇòÌìÆø±äů¶ÔÎÒ¹úÔâÊÜÁ¦Å³ÈõµØÇøÓ°ÏìµÄÊÓ²ìºÍÆÀ¹À£¬ÌáÉý³ÇÏ罨É衢ũҵÉú²ú¡¢»ù´¡Éèʩ˳ӦÌìÆø×ª±äÄÜÁ¦¡£ÔöÇ¿Çà²Ø¸ßÔ×ۺϿÆÑ§¿¼²ìÑо¿¡£¼á³Ö¹«Õý¡¢ÅäºÏµ«ÓÐÇø±ðµÄÔðÈμ°¸÷×ÔÄÜÁ¦ÔÔò£¬½¨ÉèÐÔ¼ÓÈëºÍÒýÁìÓ¦¶ÔÌìÆø×ª±ä¹ú¼ÊºÏ×÷£¬Íƶ¯ÂäʵÍŽá¹úÌìÆø×ª±ä¿ò¼ÜÌõÔ¼¼°Æä°ÍÀèж¨£¬Æð¾¢¿ªÕ¹ÌìÆø×ª±äÄÏÄϺÏ×÷¡£
µÚÈýÊ®¾ÅÕ ¼ÓËÙÉú³¤·½·¨ÂÌɫתÐÍ
µÚÒ»½Ú ÖÜÈ«Ìá¸ß×ÊԴʹÓÃЧÂÊ
¼á³Ö½ÚÄÜÓÅÏÈÄ¿µÄ£¬É¹¤Òµ¡¢ÐÞ½¨¡¢½»Í¨µÈÁìÓòºÍ¹«¹²»ú¹¹½ÚÄÜ£¬Íƶ¯5G¡¢´óÊý¾ÝÖÐÐĵÈÐÂÐËÁìÓòÄÜЧÌáÉý£¬Ç¿»¯ÖصãÓÃÄܵ¥Î»½ÚÄܹÜÀí£¬ÊµÑéÄÜÁ¿ÏµÍ³ÓÅ»¯¡¢½ÚÄÜÊÖÒÕˢеÈÖØµã¹¤³Ì£¬¼ÓËÙÄܺÄÏÞ¶î¡¢²úÆ·×°±¸ÄÜÐ§Ç¿ÖÆÐÔ¹ú¼Ò±ê×¼ÖÆÐÞ¶©¡£ÊµÑé¹ú¼Ò½ÚË®Ðж¯£¬½¨ÉèË®×ÊÔ´¸ÕÐÔÔ¼ÊøÖÆ¶È£¬Ç¿»¯Å©Òµ½ÚË®ÔöЧ¡¢¹¤Òµ½ÚË®¼õÅźͳÇÕò½ÚË®½µËð£¬ÃãÀøÔÙÉúˮʹÓ㬵¥Î»GDPÓÃË®Á¿Ï½µ16%×óÓÒ¡£ÔöÇ¿ÍÁµØ½ÚÔ¼¼¯Ô¼Ê¹Ó㬼ӴóÅú¶øÎ´¹©ºÍÏÐÖÃÍÁµØ´¦Öóͷ£Á¦¶È£¬ÅÌ»î³ÇÕòµÍЧÓõأ¬Ö§³Ö¹¤¿ó·ÅÆúÍÁµØ»Ö¸´Ê¹Óã¬ÍêÉÆÍÁµØ¸´ºÏʹÓá¢Á¢Ì忪·¢Ö§³ÖÕþ²ß£¬ÐÂÔö½¨ÉèÓõعæÄ£¿ØÖÆÔÚ2950ÍòĶÒÔÄÚ£¬Íƶ¯µ¥Î»GDP½¨ÉèÓõØÊ¹ÓÃÃæ»ýÎȲ½Ï½µ¡£Ìá¸ß¿ó²ú×ÊÔ´¿ª·¢±£»¤Ë®Æ½£¬Éú³¤ÂÌÉ«¿óÒµ£¬½¨ÉèÂÌÉ«¿óɽ¡£
µÚ¶þ½Ú ¹¹½¨×ÊÔ´Ñ»·Ê¹ÓÃϵͳ
ÖÜÈ«ÍÆÐÐÑ»·¾¼ÃÀíÄ¹¹½¨¶àÌõÀí×ÊÔ´¸ßЧѻ·Ê¹ÓÃϵͳ¡£ÉîÈëÍÆ½øÔ°ÇøÑ»·»¯Ë¢Ð£¬²¹ÆëºÍÑÓÉ칤ҵÁ´£¬ÍƽøÄÜÔ´×ÊÔ´Ìݼ¶Ê¹ÓᢷÏÎïÑ»·Ê¹ÓúÍÎÛȾÎOÖд¦Öóͷ£¡£Ôöǿʢ×Ú¹ÌÌå·ÅÆúÎï×ÛºÏʹÓ㬹淶Éú³¤ÔÙÖÆÔ칤ҵ¡£¼ÓËÙÉú³¤ÖÖÑøÓлúÍŽáµÄÑ»·Å©Òµ¡£ÔöÇ¿·Ï¾ÉÎïÆ·½ÓÄÉÉèÊ©ÍýÏ뽨É裬ÍêÉÆ¶¼»á·Ï¾ÉÎïÆ·½ÓÄÉ·Ö¼ðϵͳ¡£ÍÆÐÐÉú²úÆóÒµ¡°ÄæÏò½ÓÄÉ¡±µÈģʽ£¬½¨É轡ȫÏßÉÏÏßÏÂÈںϡ¢Á÷Ïò¿É¿ØµÄ×ÊÔ´½ÓÄÉϵͳ¡£ÍØÕ¹Éú²úÕßÔðÈÎÑÓÉìÖÆ¶ÈÁýÕÖ¹æÄ£¡£Íƽø¿ìµÝ°ü×°¼õÁ¿»¯¡¢±ê×¼»¯¡¢Ñ»·»¯¡£
µÚÈý½Ú ¶¦Á¦´ó¾ÙÉú³¤ÂÌÉ«¾¼Ã
¼á¾ö×èÖ¹¸ßºÄÄÜ¡¢¸ßÅÅ·ÅÏîĿäĿÉú³¤£¬Íƶ¯ÂÌɫתÐÍʵÏÖÆð¾¢Éú³¤¡£×³´ó½ÚÄÜ»·±£¡¢Çå½àÉú²ú¡¢Çå½àÄÜÔ´¡¢Éú̬ÇéÐΡ¢»ù´¡ÉèÊ©ÂÌÉ«Éý¼¶¡¢ÂÌÉ«·þÎñµÈ¹¤Òµ£¬ÍƹãÌõÔ¼ÄÜÔ´¹ÜÀí¡¢ÌõÔ¼½ÚË®¹ÜÀí¡¢ÇéÐÎÎÛȾµÚÈý·½ÖÎÀíµÈ·þÎñģʽ¡£Íƶ¯ÃºÌ¿µÈ»¯Ê¯ÄÜÔ´Çå½à¸ßЧʹÓã¬Íƽø¸ÖÌú¡¢Ê¯»¯¡¢½¨²ÄµÈÐÐÒµÂÌÉ«»¯Ë¢Ð£¬¼ÓËÙ´ó×Ú»õÎïºÍÖÐÔ¶³Ì»õÎïÔËÊä¡°¹«×ªÌú¡±¡¢¡°¹«×ªË®¡±¡£Íƶ¯¶¼»á¹«½»ºÍÎïÁ÷ÅäËͳµÁ¾µç¶¯»¯¡£¹¹½¨Êг¡µ¼ÏòµÄÂÌÉ«ÊÖÒÕÁ¢Òìϵͳ£¬ÊµÑéÂÌÉ«ÊÖÒÕÁ¢Òì¹¥¹ØÐж¯£¬¿ªÕ¹ÖصãÐÐÒµºÍÖØµã²úÆ·×ÊԴЧÂʶԱêÌáÉýÐж¯¡£½¨ÉèͳһµÄÂÌÉ«²úÆ·±ê×¼¡¢ÈÏÖ¤¡¢±êʶϵͳ£¬ÍêÉÆ½ÚÄܼҵ硢¸ßЧÕÕÃ÷²úÆ·¡¢½ÚË®ÓþßÍÆ¹ã»úÖÆ¡£ÉîÈ뿪չÂÌÉ«ÉúÑĽ¨ÉèÐж¯¡£
µÚËÄ½Ú ¹¹½¨ÂÌÉ«Éú³¤Õþ²ßϵͳ
Ç¿»¯ÂÌÉ«Éú³¤µÄÖ´·¨ºÍÕþ²ß°ü¹Ü¡£ÊµÑéÓÐÀûÓÚ½ÚÄÜ»·±£ºÍ×ÊÔ´×ÛºÏʹÓõÄ˰ÊÕÕþ²ß¡£¶¦Á¦´ó¾ÙÉú³¤ÂÌÉ«½ðÈÚ¡£½¡È«×ÔÈ»×ÊÔ´Óг¥Ê¹ÓÃÖÆ¶È£¬Á¢ÒìÍêÉÆ×ÔÈ»×ÊÔ´¡¢ÎÛË®À¬»ø´¦Öóͷ£¡¢ÓÃË®ÓÃÄܵÈÁìÓò¼ÛÇ®ÐγɻúÖÆ¡£ÍƽøÀο¿×ʲúͶ×ÊÏîÄ¿½ÚÄÜÉó²é¡¢½ÚÄܼà²ì¡¢ÖصãÓÃÄܵ¥Î»¹ÜÀíÖÆ¶ÈˢС£ÍêÉÆÄÜЧ¡¢Ë®Ð§¡°ÁìÅÜÕß¡±Öƶȡ£Ç¿»¯¸ßºÄË®ÐÐÒµÓÃË®¶¨¶î¹ÜÀí¡£ÉÉú̬ÎÄÃ÷ÊÔÑéÇø½¨Éè¡£ÉîÈëÍÆ½øÉ½Î÷¹ú¼Ò×ÊÔ´Ð;¼ÃתÐÍ×ÛºÏÅäÌ×Ë¢ÐÂÊÔÑéÇø½¨ÉèºÍÄÜÔ´¸ïÃü×ÛºÏË¢ÐÂÊԵ㡣

µÚÎåÊ®ÈýÕ ǿ»¯¹ú¼Ò¾¼ÃÇå¾²°ü¹Ü
Ç¿»¯¾¼ÃÇ徲Σº¦Ô¤¾¯¡¢·À¿Ø»úÖÆºÍÄÜÁ¦½¨É裬ʵÏÖÖ÷Òª¹¤Òµ¡¢»ù´¡ÉèÊ©¡¢Õ½ÂÔ×ÊÔ´¡¢ÖØ´ó¿Æ¼¼µÈÒªº¦ÁìÓòÇå¾²¿É¿Ø£¬×ÅÁ¦ÌáÉýÁ¸Ê³¡¢ÄÜÔ´¡¢½ðÈÚµÈÁìÓòÇå¾²Éú³¤ÄÜÁ¦¡£
µÚ¶þ½Ú ʵÑéÄÜÔ´×ÊÔ´Çå¾²Õ½ÂÔ
¼á³Öפ×㺣ÄÚ¡¢²¹Æë¶Ì°å¡¢¶àÔª°ü¹Ü¡¢Ç¿»¯´¢±¸£¬ÍêÉÆ²ú¹©´¢Ïúϵͳ£¬ÔöÇ¿ÄÜÔ´Ò»Á¬Îȹ̹©Ó¦ºÍΣº¦¹Ü¿ØÄÜÁ¦£¬ÊµÏÖú̿¹©Ó¦Çå¾²¶µµ×¡¢ÓÍÆø½¹µãÐèÇóÒÀÀµ×Ô±£¡¢µçÁ¦¹©Ó¦Îȹ̿ɿ¿¡£º»Êµº£ÄÚ²úÁ¿»ù´¡£¬¼á³ÖÔÓͺÍ×ÔÈ»ÆøÎȲúÔö²ú£¬×öºÃÃºÖÆÓÍÆøÕ½ÂÔ»ùµØÍýÏë½á¹¹ºÍ¹Ü¿Ø¡£À©´óÓÍÆø´¢±¸¹æÄ££¬½¡È«Õþ¸®´¢±¸ºÍÆóÒµÉç»áÔðÈδ¢±¸ÓлúÍŽᡢ»¥ÎªÔö²¹µÄÓÍÆø´¢±¸ÏµÍ³¡£Ôöǿú̿´¢±¸ÄÜÁ¦½¨Éè¡£ÍêÉÆÄÜԴΣº¦Ó¦¼±¹Ü¿ØÏµÍ³£¬ÔöÇ¿ÖØµã¶¼»áºÍÓû§µçÁ¦¹©Ó¦°ü¹Ü£¬Ç¿»¯Ö÷ÒªÄÜÔ´ÉèÊ©¡¢ÄÜÔ´ÍøÂçÇå¾²·À»¤¡£¶àÔªÍØÕ¹ÓÍÆøÈë¿ÚȪԴ£¬Î¬»¤Õ½ÂÔͨµÀºÍÒªº¦½ÚµãÇå¾²¡£ÅàÓýÒÔÎÒΪÖ÷µÄÉúÒâÖÐÐĺͶ¨¼Û»úÖÆ£¬Æð¾¢Íƽø±¾±Ò½áËã¡£ÔöǿսÂÔÐÔ¿ó²ú×ÊÔ´ÍýÏë¹Ü¿Ø£¬ÌáÉý´¢±¸Çå¾²°ü¹ÜÄÜÁ¦£¬ÊµÑéÐÂÒ»ÂÖÕÒ¿óÍ»ÆÆÕ½ÂÔÐж¯¡£

µÚÎåÊ®ËÄÕ ÖÜÈ«Ìá¸ß¹«¹²Çå¾²°ü¹ÜÄÜÁ¦
µÚÒ»½Ú Ìá¸ßÇå¾²Éú²úˮƽ
ÍêÉÆºÍÂäʵÇå¾²Éú²úÔðÈÎÖÆ£¬½¨É蹫¹²Çå¾²Òþ»¼ÅŲéºÍÇå¾²Ô¤·À¿ØÖÆÏµÍ³¡£½¨ÉèÆóҵȫԱÇå¾²Éú²úÔðÈÎÖÆ¶È£¬Ñ¹ÊµÆóÒµÇå¾²Éú²úÖ÷ÌåÔðÈΡ£ÔöÇ¿Çå¾²Éú²ú¼à²âÔ¤¾¯ºÍî¿Ïµ¼à²ìÖ´·¨£¬ÉîÈëÍÆ½øÎ£ÏÕ»¯Ñ§Æ·¡¢¿óɽ¡¢ÐÞ½¨Ê©¹¤¡¢½»Í¨¡¢Ïû·À¡¢Ãñ±¬¡¢ÌØÖÖ×°±¸µÈÖØµãÁìÓòÇå¾²ÕûÖΣ¬ÊµÑéÖØ´óÒþ»¼ÖÎÀíÖð¼¶¹ÒÅÆ¶½°ìºÍÕû¸ÄЧ¹ûÆÀ¼Û¡£ÍƽøÆóÒµÇå¾²Éú²ú±ê×¼»¯½¨É裬ÔöÇ¿¹¤ÒµÔ°ÇøµÈÖØµãÇøÓòÇå¾²¹ÜÀí¡£ÔöÇ¿¿óɽÉ¿ª²ÉÓëÖØ´óÔÖÄÑ·ÀÖεÈÁìÓòÏȽøÊÖÒÕ×°±¸Á¢ÒìÓ¦Óã¬ÍƽøÎ£ÏÕ¸Úλ»úеÈËÌæ»»¡£ÔÚÖØµãÁìÓòÍÆ½øÇå¾²Éú²úÔðÈΰü¹ÜÈ«ÁýÕÖ¡£
µÚÊ®Áùƪ ¼ÓËÙ¹ú·ÀºÍ¾ü¶ÓÏÖ´ú»¯
ʵÏÖ¸»¹úºÍÇ¿¾üÏàͳһ
µÚÎåÊ®ÆßÕ Ôö½ø¹ú·ÀʵÁ¦ºÍ¾¼ÃʵÁ¦Í¬²½ÌáÉý
ͬ¹ú¼ÒÏÖ´ú»¯Éú³¤Ïàе÷£¬¸ãºÃÕ½ÂÔ²ãÃæÍýÏ룬É×ÊÔ´ÒªËØ¹²Ïí£¬Ç¿»¯Õþ²ßÖÆ¶Èе÷£¬ÍêÉÆ×éÖ¯¹ÜÀí¡¢ÊÂÇéÔËÐС¢Õþ²ßÖÆ¶È¡¢È˲Ų½¶Ó¡¢Î£º¦·À¿ØÏµÍ³£¬¹¹½¨Ò»Ì廯¹ú¼ÒÕ½ÂÔϵͳºÍÄÜÁ¦¡£
É¾üÃñ¿Æ¼¼ÐͬÁ¢Ò죬ÔöÇ¿º£Ñ󡢿ÕÌì¡¢ÍøÂç¿Õ¼ä¡¢ÉúÎï¡¢ÐÂÄÜÔ´¡¢È˹¤ÖÇÄÜ¡¢Á¿×ӿƼ¼µÈÁìÓò¾üÃñͳ³ïÉú³¤£¬Íƶ¯¾üµØ¿ÆÑÐÉèÊ©×ÊÔ´¹²Ïí£¬ÍÆ½ø¾üµØ¿ÆÑÐЧ¹ûË«Ïòת»¯Ó¦ÓúÍÖØµã¹¤ÒµÉú³¤¡£
µÚÊ®°Ëƪ ¼á³Ö¡°Ò»¹úÁ½ÖÆ¡±
ÍÆ½ø×æ¹úͳһ
µÚÁùÊ®ËÄÕ ½¡È«Í³Ò»ÍýÏëϵͳ
¼ÓËÙ½¨É轡ȫÒÔ¹ú¼ÒÉú³¤ÍýÏëΪͳÁ죬ÒÔ¿Õ¼äÍýÏëΪ»ù´¡£¬ÒÔרÏîÍýÏë¡¢ÇøÓòÍýÏëΪ֧³Ö£¬Óɹú¼Ò¡¢Ê¡¡¢ÊÐÏØ¼¶ÍýÏëÅäºÏ×é³É£¬¶¨Î»×¼È·¡¢½çÏßÇåÎú¡¢¹¦Ð§»¥²¹¡¢Í³Ò»ÏνӵĹú¼ÒÍýÏëϵͳ¡£
ת×Ô£º¡°Öйú¹©ÈÈ×ÊѶ¡±Î¢ÐŹ«ÖÚºÅ
¼½¹«Íø°²±¸13019902000532ºÅ